我国新版《室内空气质量标准》(GB/T 18883-2022)于2022年7月11日经国家市场监督管理总局(国家标准化管理委员会)批准发布,代替GB/T 18883-2002《室内空气质量标准》,自2023年2月1日起实施。
近日,国家市场监督管理总局(国家标准化管理委员会)批准《塑料 聚丙烯(PP)模塑和挤出材料 第1部分:命名系统和分类基础》等310项推荐性国家标准和5项国家标准修改单,并予以公布。
目前,新版文档暂未公开,对于新的标准具体更新哪些指标和内容,尚未可知!但是GB/T 18883-2020《室内空气质量标准》征求意见稿,曾公布征求一系列数据。根据公开的新版标准征求意见稿,新标准中的限值、指标、检测方法、采样方法等方面均有不同程度的更新完善,对室内空气质量提出了更高的要求。

《室内空气质量标准》GB/T18883-2020征求意见稿与GB/T18883-2002对比:
GB/T18883-2002


其中,调整了5项指标的限值,有三项关键参数进行了限值缩减。包括:甲醛HCHO限值从0.1mg/m³缩紧至0.08mg/m³,苯C6H6限值从0.11mg/m³缩紧至0.03mg/m³。
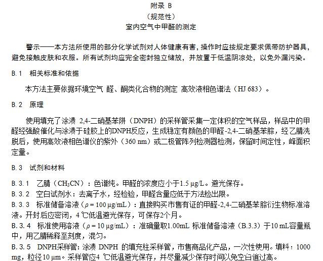
室内空气中甲醛的测定标准与流程







《室内空气质量标准》标准能够有效支撑社会治理体系与治理能力现代化水平的提升、促进行业高质量发展已成为社会共识。
新版标准的出炉会让室内空气质量标准变得更加严格、更加细致,对室内空气环境行业也将产生深远影响。同时,为室内环境安全提供更有力的标准依据和技术支撑!也让室内净化行业的从业人员们更加严格按照国家标准开展工作!毫不畏惧地迎接新挑战,用更好的技术,更严格的标准,更精湛的技术,服务好每一位用户。